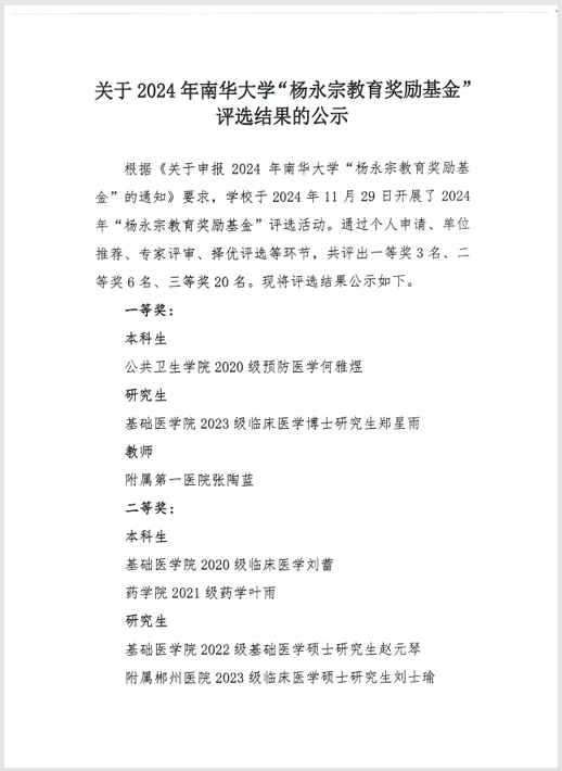
日前,南华大学2024年“杨永宗教育奖励基金”评选结果揭晓。护理学院师生联合第四支部苏银花、刘雅卿两名党员同志分获教师组和研究生组三等奖。
杨永宗教育奖励基金系由南华大学衡阳医学院85级临床医学专业杰出校友、厦门松霖科技股份有限公司董事长周华松在学校65周年校庆之际捐赠设立,用于奖励表现突出的衡阳医学院及直属附属医院在校师生,旨在助力培养拔尖创新人才,促进学校高质量发展。
苏银花作为师生联合第四支部书记,带领支部以学校“五化”党建示范支部为起点,不断加强支部建设,在获得湖南省党建工作“样板支部”后,于2021年带领支部成功申报教育部第三批新时代高校党建示范创建和质量创优工作“样板支部”建设项目并于2024年11月验收通过,成为南华大学首个获此殊荣的基层党组织;同时个人在2024年,也获批湖南省自然科学基金面上项目和省级重点教育教学研究项目两项课题;发表JCR 1区论文4篇。切实做到了党建引领下的教学科研齐并进,履行了党支部书记在支部的示范引领作用。
刘雅卿,2022级护理研究生,以第一作者或共同一作发表录用SCI论文3篇(JCR Q1两篇,JCR Q3一篇),CSCD论文1篇,中文科技核心1篇,2024年硕士研究生国家奖学金和湖南省优秀毕业生获得者。
近年来,护理学院师生联合第四党支部高度重视育人工作,通过开展多样化思想教育活动、组织实践锻炼等方式,充分发挥党员先锋模范作用,引领师生在思想和专业上共同进步,为学校发展注入了新动力。



评选结果公示.png
一审:苏银花
二审:袁春阳