******365英国上市公司(CHN-VIP认证)官网|Official Website

护理学院获批学校基层党建工作品牌创建培育项目

2022年09月16日 08:11  点击:[]

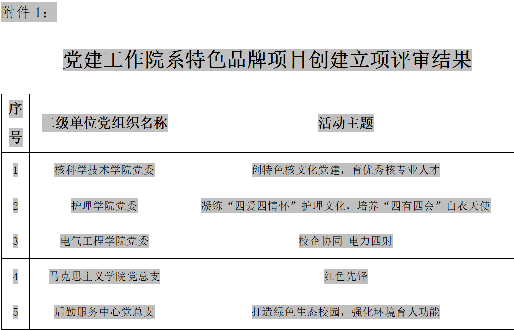
日前,学校党委组织部首批基层党建工作特色品牌创建活动评审结果揭晓。护理学院党委申报的《凝练“四爱四情怀”护理文化,培养“四有四会”白衣天使》获得党建工作院系特色品牌创建项目立项。

学校首批基层党建工作品牌创建培育项目建设周期原则上为2年。学院党委将按照《关于开展南华大学基层党建工作特色品牌创建活动的通知》中的建设标准及建设要求进行建设,以湖南省高校党建工作标杆院系为平台,以学校党建工作院系特色品牌创建为契机,结合全国高校党建工作样板支部建设,着重开展三个方面的工作,一是加强思想引领,创新开展思想政治教育,二是坚持党团协调联动共发展,三是以仁爱文化为基,专业素养为本,加强组织建设,提高服务师生意识。

近年来,学院党委高度重视党建工作。在学校党委的坚强领导下,学院的党建工作形成了自身的方法,凝练了自身特色,得到了学校党委和上级党组织的充分肯定和高度认可。2018年,四个支部在学校“五化”建设考核中全部达标,学院获批“湖南省高校党建工作标杆院系”;2019年和2022年,人文护理学和社区护理学师生联合支部先后获批“湖南省高校党建工作样板支部”和“全国党建工作样板支部”;2020年基础护理学师生联合支部书记王蓉获评湖南省高校教工党支部书记“双带头人标兵”。

上一条:护理学院党委开展理论学习中心组2022年第六次集中学习暨教职工理论学习
下一条:【转载】学习《习近平谈治国理政》第四卷的三个原则

关闭

地址:中国 湖南 衡阳 常胜西路28号    邮编:421001

电话0734-8281344   邮箱:hulixy@usc.edu.cn

版权所有:365英国上市公司(CHN-VIP认证)官网|Official Website
技术支持:恒远翼展